南邮最新Science Advances:质子交换膜水电解成本大幅下降
时间:2025/12/26 作者:超级管理员
近日,来自南邮/西工大/奥克兰大学的研究团队在国际期刊《Science Advances》上发表了题为《Heterophase RuO2 oxygen evolution catalyst for durable proton exchange membrane water electrolysis》的研究文章,在质子交换膜水电解(PEMWE)析氧反应(OER)催化剂研究方面取得进展。
质子交换膜水电解(PEMWE)是实现绿色氢能经济的核心技术,但其大规模的商业化应用长期受制于阳极材料。阳极发生的析氧反应(OER)在强酸性、高氧化电位的工作环境下,对催化剂的活性和稳定性提出了极其苛刻的要求。目前,性能最佳但全球储量极低、价格高昂的铱(Ir)基催化剂已成为制约PEMWE系统成本下降和规模化部署的瓶颈。钌(Ru)基材料,尤其RuO?,因其成本仅为铱基材料的约八分之一且本征OER活性更高,被视为最有望替代铱的候选者。然而,RuO?在苛刻的阳极操作条件下会发生不可逆的过氧化,生成可溶性的高价Ru物种(如RuO?),导致活性组分从电极上溶解、流失,并引发催化剂结构的坍塌。这一根本性的化学不稳定性,使得现有的Ru基催化剂无法在保持高活性的同时,满足工业应用所需的长达数千小时的耐久性要求。因此,如何从根本上破解Ru基催化剂“高活性”与“高稳定性”之间此消彼长的经典矛盾,设计出能够在强酸环境中长期、高效、稳定工作的非铱OER催化剂,是推动下一代低成本、高性能PEMWE技术走向成熟与普及所必须攻克的关键科学挑战与技术壁垒。
南京邮电大学/西北工业大学的韩云虎教授和奥克兰大学的王子运教授等人在Science Advances发表论文,该团队摒弃了传统的单一策略优化思路,提出了一种全新的、多维协同的催化剂设计范式。该范式超越了简单的原子掺杂或结构修饰,通过创造性地将 “钼(Mo)掺杂诱导的电子结构调控” 与“非晶-晶(Amorphous-Crystalline, AC)异相界面的结构工程” 深度耦合,成功构筑了一种具有独特异相结构的MoRuO?催化剂(AC-MoRuO4)。该催化剂不仅在实验室的酸性OER测试中创造了性能纪录,更在实际的PEMWE全电池中展现了工业级的超长耐久性,真正实现了活性与稳定性的协同飞跃,为非铱PEMWE的商业化开辟了现实可行的道路。

图1:所制备AC-MoRuOx催化剂的合成与表征。(A) MoRuOx催化剂的合成示意图。(B) 合成的具有不同结晶度的MoRuOx催化剂(如C-MoRuOx、AC-MoRuOx、A-MoRuOx)及自制的纯RuO?的XRD谱图。a.u. 为任意单位。(C) 衍生自(B)的MoRuOx与纯RuO?的XRD局部放大谱图。(D) AC-MoRuOx的HRTEM图像及(E)其放大图像。(F) AC-MoRuOx相应的能量色散谱(EDS)面扫图。比例尺:(D) 50纳米,(E) 5纳米,(F) 50纳米。

图2:催化剂在0.1 M HClO?电解液中的电催化析氧反应性能。(A) AC-MoRuOx催化剂与对比样品的极化曲线及(B)相应的塔菲尔斜率。(C) AC-MoRuOx、RuO2和商用RuO2的电化学阻抗谱。CPE,常相位元件。(D) 根据循环伏安曲线计算得到的双电层电容图。(E) AC-MoRuOx与对比样品在0.1 M HClO4电解液中、电流密度为10 mA cm-2下的3000小时计时电位测试。(F) 本工作催化剂与已报道的析氧反应催化剂在酸性电解液中的稳定性对比。

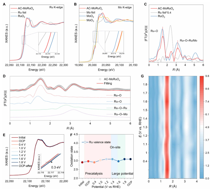
图3:AC-MoRuOx催化剂在酸性析氧反应前后的电子结构表征。(A) AC-MoRuOx、Ru箔和RuO2的Ru K边X射线吸收近边结构谱。插图为选定区域的放大图。(B) AC-MoRuOx、Mo箔、MoO2和MoO3的Mo K边X射线吸收近边结构谱。插图为选定区域的放大图。(C) AC-MoRuOx、Ru箔和新鲜RuO2的Ru K边傅里叶变换扩展X射线吸收精细结构谱(R空间)。(D) AC-MoRuOx在R空间的Ru K边扩展X射线吸收精细结构谱拟合分析。(E) AC-MoRuOx在不同电压下的Ru K边原位X射线吸收近边结构谱。插图为放大图像。(F) 根据不同电位下Ru K边吸收能量拟合得到的AC-MoRuOx中Ru的价态。(G) AC-MoRuOx在不同电位下的Ru K边傅里叶变换扩展X射线吸收精细结构二维谱图。

图4:在80°C、0.1 M HClO4电解液中,使用AC-MoRuOx作为酸性析氧反应催化剂的质子交换膜水电解装置性能。(A) 质子交换膜电解槽示意图,展示了一个典型的单池质子交换膜水电解装置结构,包括膜电极组件和带有流场的双极板。其中,膜电极组件包含:阳极侧为钛毡、阴极侧为碳纸的气体扩散层;阳极与阴极催化剂层;以及质子交换膜。(B) 在80°C下,使用AC-MoRuOx或商用RuO2作为阳极催化剂、商用Pt/C作为阴极催化剂的质子交换膜电解槽的极化曲线。(C至E) 分别在工作电流密度为200 mA cm-2 (C)、1000 mA cm-2 (D)和1500 mA cm-2 (E)下,使用AC-MoRuOx与商用RuO2纳米催化剂的质子交换膜电解槽的计时电位曲线。电池电压的微小波动可能是由于产生的气泡未能及时从膜电极组件表面消散所致。(F) AC-MoRuOx与先前报道的先进催化剂在质子交换膜电解槽活性和稳定性方面的性能对比。